前阿里巴巴首席执行官(简称“CEO”)、现创投大佬卫哲有了新去处。
公告显示,经圣湘生物董事长兼总经理戴立忠提名,卫哲有望出任圣湘生物董事。在被提名后,卫哲表示,与圣湘生物及其创始人戴立忠有着高度一致的发展理念。在卫哲看来,深耕下沉医疗体系,布局出海蓝图,严肃医疗正走向消费级应用,“期待为圣湘生物成为世界级医疗巨头做贡献。”

近年来,体外诊断、生命科技产业并购整合明显加速。“经过多年布局,圣湘生物在体外诊断、生命科技领域的平台化、国际化战略初具规模,正需要一位身经百战的操盘手提升战力,深谙此道的卫哲此时加盟可谓正当其时。”一位体外诊断行业人士认为。
前阿里CEO将任圣湘生物董事
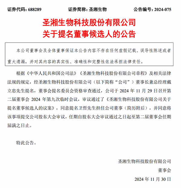
11月30日公告显示,圣湘生物召开第二届董事会2024年第九次临时会议,审议通过了《关于提名董事候选人的议案》,同意提名卫哲担任公司董事,并同意将该事项提交公司股东大会审议,任期自股东大会审议通过之日起至第二届董事会任期届满之日止。
截至目前,卫哲未直接或间接持有圣湘生物股份,与公司控股股东、实际控制人、持股5%以上股东及其他董事、监事、高级管理人员无关联关系。

卫哲大有来头。
据披露,卫哲,1970年12月出生,现任嘉御资本(也称:苏州维特力新创业投资管理有限公司)创始合伙人兼董事长,在人工智能、新消费、前沿科技等领域具有深厚的投资管理经验及丰富的行业资源链接,在多产业生态端深度布局。
履历显示,卫哲曾任东方证券投资银行部总经理,普华永道国际会计公司融资部经理,曾任百安居(中国)首席财务官、首席执行官,阿里巴巴首席执行官。兼任香港电讯盈科非执行董事,中国连锁经营协会副会长。
回溯历史,2006年,卫哲加盟阿里巴巴,并在2010年被《亚洲金融》杂志选为“中国最顶尖的首席执行官”之一。
2011年从阿里巴巴离开后,卫哲创立嘉御资本。官网显示,嘉御资本管理美元及人民币基金资产总额超过170亿人民币,是一家专注于新消费、跨境电商和出海品牌、技术驱动的企业服务、以及前沿科技领域的投资基金,截至目前已助力三十余家被投企业成长为独角兽乃至超级独角兽企业。
投身生命科技产业
“迈过‘二次创业’元年后,在未来5至10年,圣湘生物将迎来超常规发展的黄金窗口期。我们将从国内分子诊断龙头企业向生命科技国际领军企业转变,打造世界一流企业。”圣湘生物董事长戴立忠表示。
三季报显示,圣湘生物持续深入实施创新驱动战略,强化平台化、国际化战略打造,在呼吸道、妇幼、血源、测序等多个体外诊断关键领域的技术、产品及市场布局取得长足发展,步入放量增长阶段。
体外诊断在医疗领域被誉为“医生的眼睛”,是指在人体外,通过对人体样本(各种体液、细胞、组织样本等)进行检测而获取临床诊断信息,进而判断疾病或机体功能的产品和服务,是现代检验医学和精准医学发展的重要组成部分。
按照检验原理和方法分类,体外诊断可以分为生化诊断、免疫诊断、分子诊断、微生物诊断、血液诊断、POCT(即时诊断)等。
据柳叶刀诊断委员会相关报道数据显示,全球仍有47%的人口有限或无法获得诊断常见疾病所必需的关键检测和服务,低收入和中低收入国家,有约81%的人口无法获得最简单的诊断检测。
“精准诊疗产品和服务正成为全球市场的刚需。”圣湘生物表示。
基于此,圣湘生物表示,一方面将加快平台化建设,从分子诊断领域向体外诊断、生命科技全领域拓展,通过自主研发、战略合作、产业并购等多种方式,打造覆盖全产业链生态的平台型企业;另一方面将深耕国际化,与生命科技全球龙头企业同场竞技。截至今年9月,圣湘生物产品和方案覆盖全球160余个国家和地区,累计提供检测产品超30亿人次使用。
产业并购整合加速
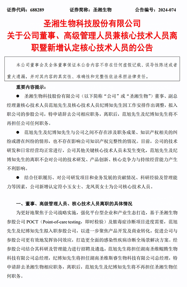
最新公告同时显示,基于圣湘生物参股公司 POCT(Point-of-care testing,即时检验)及脓毒症诊断项目进度需要,圣湘生物董事、副总经理兼核心技术人员范旭及核心技术人员纪博知拟入职公司的参股公司,以进一步聚焦产品开发及商业转化,强化平台型企业和产业生态打造。

其中,范旭将担任湖南圣维鲲腾生物科技有限公司总经理,纪博知将担任湖南圣维斯睿生物科技有限公司总经理。
“从这可以看出,圣湘生物在体外诊断、生命科技领域培育、布局的新兴业务正在步入收获期,加速调兵遣将。”上述体外诊断行业人士认为。
据介绍,2023年,圣湘生物发起设立圣湘生物产业基金,主要投资生命科技领域具有前沿技术的优势企业、高端项目和顶尖人才,首期已投资5个技术全球领先的生命科技项目,带动300余名国内外高端人才在落户所在地创新创业。二期将继续投资医疗行业前沿技术平台和临床亟需的应用产品,如分子检测、POCT、人工智能及数字化检测、新兴生命科学技术等方向。
截至目前,圣湘生物通过对真迈生物、英国QuantuMDx、深圳安赛诊断、加拿大Sepset Biosciences Inc.、美国First Light等公司开展投资与合作,先后布局了基因检测技术、POCT、免疫诊断、脓毒症快速诊断、快速药敏检测等领域。
据相关机构分析,全球POCT市场的规模在2023年为 250亿美元,预计到2030年将达到 496亿美元,年均增长率(CAGR)为 10.2%;而全球脓毒症诊断市场的规模在2023年约为50亿美元,预计到2028年将达到80亿美元,年均增长率(CAGR)约为10%。
据统计,2024年10月,即有超40家体外诊断、生命科技企业在诊断和生物技术领域达成收购、融资及战略合作,涵盖了实验室建设、技术开发、疾病诊断、AI应用、国际合作等多个方面。

